浏览数量:9 作者:南京市迈皋桥幼儿园 发布时间: 2020-09-14 来源:本站
为全面提升教师教科研水平,追随栖霞区教科研素养大赛的步伐,2020年9月11日中午,迈幼一分园开展了栖霞区第二届教科研素养大赛推进会。

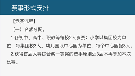
在培训会议上,韩老师从赛事形式安排、赛事工作推进、重点项目解读三个方面进行了详细解读与培训,并介绍了本次大赛的名额分配规则。先园内筛选择优,进入集团赛程,再在中心校中筛选进行栖霞区竞赛,做到人人参与,人人提升。




此次推进会老师们认真聆听、记录,纷纷表示对本次比赛积极参与,一定会在本次大赛中赛出风格,赛出水平,竭尽全力,不负期望。


工欲善其事,必先利其器。教科研的实践需要理论素养的支撑,做好教科研,我们要牢牢树立科研意识,从教科研理论素养入手,逐渐培养科研习惯。教科研素养的形成非一朝一夕之事,青年教师要学的东西还有很多,路漫漫其修远兮,吾将上下而求索!
Copyright @ 2019 All Rights Reserved. 南京市栖霞区迈皋桥幼儿园 版权所有 技术支持:南京焦点领动云计算技术有限公司
地址:江苏省南京市栖霞区迈皋桥街4号 电话:025-85316710 苏ICP备05048463号